繁体丨 简体 丨 无障碍丨 网站地图
  • 首页
  • 魅力山亭
  • 山亭新闻
  • 政务公开
  • 服务大厅
  • 政民互动
  • 休闲山亭
  • 投资山亭
当前位置: 信息公开首页 > 政务公开 > 信息公开事项 > 区直部门 > 区政府办公室
  • 索 引 号:370406/2025-02041
  • 主题分类:公示、公告、通知
  • 发布机构:区应急局
  • 成文时间:2025年11月03日
  • 文  号:无
  • 发文时间:2025年11月03日
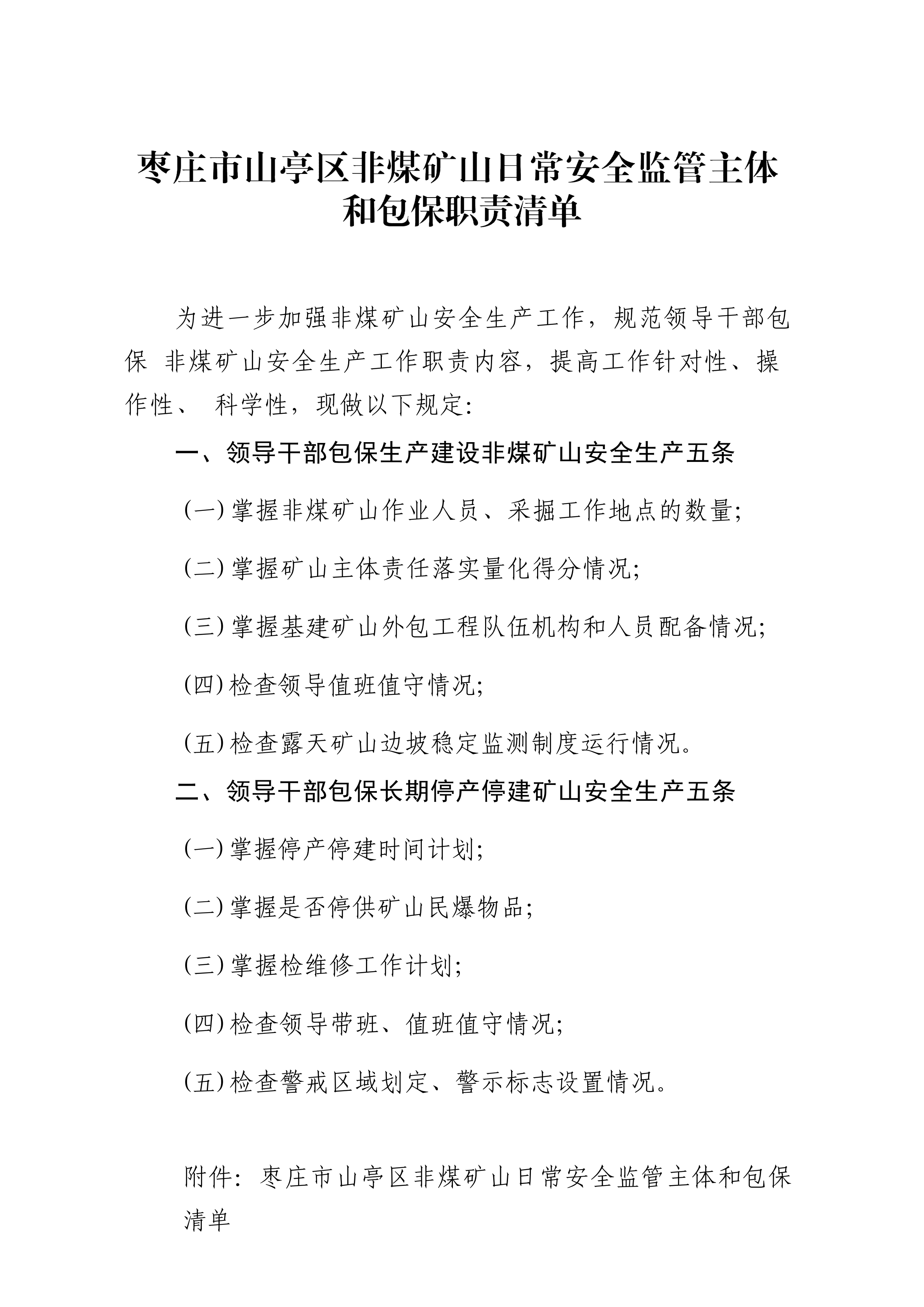
  • 标  题:枣庄市山亭区非煤矿山日常安全监管主体和包保职责清单
  • 效力状态:有效

枣庄市山亭区非煤矿山日常安全监管主体和包保职责清单


附件:
  • · 枣庄市山亭区非煤矿山日常安全监管主体和包保清单(1).xlsx
相关文章
中共山亭区委 山亭区人民政府主办 各镇街、区直部门内容保障 区大数据中心建设、运行维护
地址:山亭区府前路13号 违法和不良信息举报电话:0632-8811121  
备案编号:鲁ICP备2020034073号-1    鲁公网安备 37040602000003号
标识码:3704060004    网站地图
枣庄市山亭区非煤矿山日常安全监管主体和包保清单(1).xlsx